来源:北京积分落户服务专栏
发布时间:2026-04-15 16:53:08
阅读量:人

京人社发〔2026〕2号
根据《北京市积分落户管理办法》(京政办发〔2020〕9号)和《北京市积分落户操作管理细则》(京人社开发发〔2020〕8号)规定,现就2026年北京市积分落户申报工作通告如下:
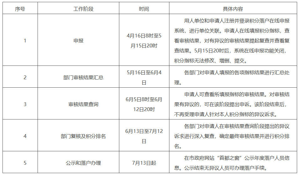
一、 时间安排
本市积分落户工作实行年度申报制。2026年申报工作分为申报、部门审核结果汇总、审核结果查询、部门复核及积分排名、公示和落户办理5个阶段。各阶段安排如下:

注:各阶段时间安排如遇特殊情况需临时调整的,以市人力资源社会保障局发布的通知为准。
二、 各指标时间节点

三、 资格条件和指标操作认定说明
(一)2025年12月31日前持有有效《北京市工作居住证》,但尚未申领《北京市居住证》的人员,符合资格条件的,可参加2026年积分落户申报,并应按市公安局有关要求及时办理《北京市居住证》。
(二)2020年7月(含)前在单位宿舍、租赁住所的连续居住年限,以申请人同期在京合法稳定就业年限计算,在积分落户在线申报系统中无需填报。2020年8月(含)后的单位宿舍、租赁住所情况须在积分落户在线申报系统中填报。
特此通告。
北京市人力资源和社会保障局
2026年4月15日
上述内容仅供参考,大家如果想要了解更多北京积分落户相关信息,可以关注微信公众号。(如想快速落户,可通过 【在线咨询】跟本站落户指导老师沟通,将一对一为您解答相关落户问题。
本文转载自:北京积分落户服务专栏
原文网址:https://rsj.beijing.gov.cn/ywsite/jflh/gg/202604/t20260413_4580612.html
相关文章推荐
2026年北京积分落户申报手册公布
04-162026年北京积分落户指标:职住区域指标及分值
03-172026年北京积分落户指标:买房租房积分介绍
03-112026年北京积分落户纳税加分常见问题汇总
03-09北京落户工具箱
学历提升工具箱
北京积分落户常见问答
哪些家庭能申请北京公共租赁住房?
很多朋友都在咨询,在北京,想要申请公共租赁住房,哪些家庭可以申请,需要符合哪些条件?一定要有北京户口才能申请吗?下文整合了相关内容,供有需要的朋友参考了解~
北京小客车家庭积分计算规则是什么?
常见问题栏目为您分享:有网友咨询,北京小客车家庭积分计算规则是什么?下文就为您带来家庭申请人包含申请人配偶与不包含申请人配偶申请规则、申请与官方公告入口以及家庭申请人积分等相关内容,供有需要的朋友参考了解!
北京市政一卡通如何退卡?
北京市政一卡通如何退卡?下文为各位带来玩好卡退卡、损坏卡退卡、退卡退资须知等相关内容,供有需要的朋友参考了解,供有需要的朋友参考了解。
2025年北京社保基数调整后灵活就业人员怎么...
北京常见问题栏目为您分享:市人社局、市医保局、市税务局日前联合发布《关于2025年度各项社会保险缴费工资基数上下限的通告》,明确从2025年7月起,凡在本市参保的企业职工基本养老保险、失业保险、工伤保险职工基本医疗保险(含生育)的月缴费基数上限为35811元,下限为7162元。那么2025年北京社保基数调整后灵活就业人员怎么补缴差额?
北京公租房的配租程序是什么?
常见问题栏目为您分享:有网友咨询,北京公租房的配租程序是什么?下文为各位带来相关政策解读,供有需要的朋友参考了解。
在北京申请小客车指标,家庭总积分是如何计...
今天我们要讨论的是在北京申请小客车指标,家庭总积分是如何计算的?
落户交流群
微信公众号
扫一扫,加入微信群
落户问题随时沟通!专业人员免费在线解答!
扫一扫,关注微信公众号
落户政策、资讯一键获取!还有积分测评等服务!
"京户助手"小程序
优化升级啦!